欢迎访问枞阳县人民医院网站!

今天是:
当前位置: 网站首页 > 院务公开 > 招标公示

枞阳县人民医院清洗消毒器采购项目

发布时间:2022-04-25 15:30 来源:县医院招采中心 阅读次数:
【字体大小:

 

询价公告

按法定授权,枞阳县振兴工程项目咨询服务有限公司接受采购单位枞阳县人民医院的委托,对枞阳县人民医院清洗消毒器项目进行询价采购,请符合资格条件的供应商参加投标。

一、项目基本情况

1.项目名称:枞阳县人民医院清洗消毒器采购项目

2.采购方式:询价

3.预算金额(人民币):260000.00元。

4.最高限价(人民币):260000.00元。

5.采购需求:枞阳县人民医院清洗消毒器采购,详见询价文件中项目需求。

6.合同履行期限(供货期):30天

7.标段(包别)划分:1个标段。

8.本项目不接受联合体投标。

二、申请人的资格要求

1.满足《中华人民共和国政府采购法》第二十二条规定的条件;

2.投标人未被列入黑名单、失信被执行人、重大税收违法案件当事人名单,政府采购严重违法失信行为记录名单。以开标当日在信用中国网站(www.creditchina.gov.cn)和中国政府采购网站(www.ccgp.gov.cn)查询的结果为准;

3.至投标截止日,投标人近三年内均未被人民检察院列入行贿犯罪档案;法定代表人及拟派项目经理(项目负责人)近三年内均未被相关部门列入刑事犯罪档案。

4.本项目的特定资格要求:1)在中华人民共和国境内合法注册的,具有独立法人资格2)投标人应依法取得医疗器械生产(经

营)许可证(或备案凭证), 所投设备须具有相应医疗器械注册证、医疗器械注册登记表(医疗器械注册证批准日期为2014年10月1日以后的,无需提供医疗器械注册登记表);3)投标人有能力按照

本采购需求提供项目产品,提供完善的售后和培训服务。

三、获取采购文件

1.时间:有意参与本项目的潜在供应商请到枞阳县振兴工程项目咨询服务有限公司报名并领取询价文件

2.报名资料:(1)公司营业执照副本复印件;(2)被授权人的(法人代表)授权书和身份证,法人代表报名的不需要提供授权委托书;所有报名资料须固定装订成册并加盖公章。(以上资料复印件要求清晰易辨认且各证件均须在有效期内)凡有意参加投标者,请于报名时间内持上述报名资料报名。

3.询价文件领取时间:2022年0426—2022年0427

4.询价文件领取地点:枞阳县振兴工程项目咨询服务有限公司(枞阳县金坛花苑二期门面)

5.方式:潜在供应商登录枞阳县人民医院网站(网址:http://www.zyxyy.com/)自行查看。询价文件如有修正,将在该网站以“补充公告”的形式公布,与本询价文件具有同等效力。

6.售价:不收取费用

四、提交投标文件截止时间、开标时间和地点

1.开标时间:2022年0428日上午9时30分

 

2.开标地点:枞阳县人民医院门诊4楼会议室。

3.提交投标文件截止时间:同开标时间

五、公告期限

自本公告发布之日起3个工作日。

六、其他补充事宜

采购项目的名称、数量、简要规格描述或项目基本概况介绍详见采购需求;

七、对本次招标提出询问,请按以下方式联系。

  1.采购人信息

称:枞阳县人民医院

地址:枞阳县枞阳镇旗山路

联系人:吴先生

联系方式:18955664766

2.采购代理机构信息

称:枞阳县振兴工程项目咨询服务有限公司

址:枞阳县金坛花苑

联系人:方女士

联系方式:18956268919

 

 

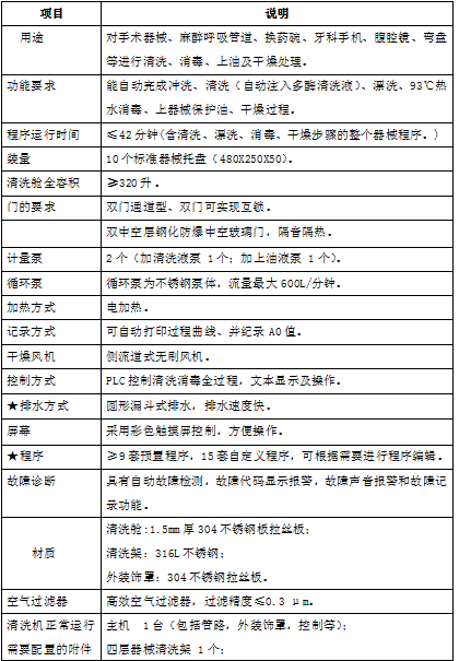
   清洗消毒器技术参数

备注:1.随机赠送器械黄斑清洗液。(终生免费)

2. 以上设备免费质保两年。

3. 另配呼吸管路清洗架一个。

 

 

扫一扫在手机打开当前页