欢迎访问枞阳县人民医院网站!

今天是:
当前位置: 网站首页 > 院务公开 > 招标公示

枞阳县人民医院医用8M显示器一台询价采购函

发布时间:2020-07-07 11:57 来源:县医院设备科 阅读次数:
【字体大小:

枞阳县人民医院医用8M显示器一台询价采购函

                                  采购项目编号:ZC2020-010

枞阳县人民医院病理科需要 医用8M显示器一台 以询价采购方式采购本单位所需的货物和服务。现将有关情况说明如下:

本项目最高控制价:   7.5万  元。

     一、询价须知:

      1、被询价的供应商必须是具有独立的法人资格,且具有从事本项目的经营范围和能力,满足《中华人民共和国政府采购法》第二十二条的全部要求,并同时符合本询价函“三、商务要求”。

      2、对本项目有意向的供应商,请在 2020  10 下午4时前,向我方递交书面投票函,所报价格不得超过控制价。

      3、供应商如对本询价函报价,即表示响应我方的技术参数要求,如果出现虚假应标,该供应商将被记入不诚信供应商名单,在今后三年的时间内不得参与我方组织的任何政府采购活动。

      4、在符合采购需求、质量和服务相等的前提下,我方组织的询价小组将以提出最低报价的供应商作为成交供应商。该供应商的报价即为成交的合同价。

      5、财政部《货物服务招标采购范本》中的“合同条款”、供应商的报价函将作为合同的组成部分。

     6、付款方式:安装结束,经验收合格后付80%,余款两年内无质量问题付清。

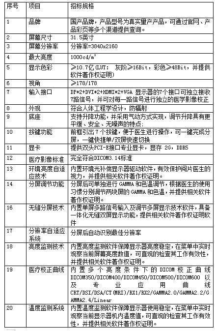
      二、货物服务技术要求(医用8M显示器参数)

三、其它要求

(一)不底于两年免费质保。

(二)交货期与地点

      交货期:  2020年7月 30日前  

        点:枞阳县人民医院

     四、供应商投标函组成

      (一)报价函

询价采购供应商报价函

                                  采购项目编号:

致:(采购单位全称)

    我公司已认证阅读了贵方发布的 (项目名称) 询价采购函,接受贵方(询价须知)提出的各项要求,参与该项目报价。

一、报价表

序号

货物名称

询价技术要求

报价技术配置

数量

单价

金额

1

 

 

 

 

 

 

2

 

 

 

 

 

 

3

 

 

 

 

 

 

4

 

 

 

 

 

 

....

 

 

 

 

 

 

合  计

 

 

 

 

 

 

(二)有关资质证明材料:

1、营业执照复印件

2、法定代表人身份证复印件及联系电话(法定代表人参加)

3、授权委托书及授权委托人身份证复印件(授权委托人参加)

4、询价函要求的其他资格证明文件

五、 供应商报价函送达地址:枞阳县人民医院设备科    

    联系人: 张科长        联系电话:0562-2975196  



                                     枞阳县人民医院

                                     2020年7月7日


扫一扫在手机打开当前页